2018年以来,beat365亚洲版官方网站以学科建设为导向,鼓励学院教师关注管理学前沿问题,积极投入科研工作,取得了丰富的科研成果,包括如下几个方面:
1.课题申报实现新的突破
2018年以来,学院教师积极申报国社科、国自科以及教育人文社科项目。在目前公布的立项名单中,beat365官网教师共成功申报3项国家级课题和4项省部级课题。

2.论文和著作发表持续上升
2018年以来学院教师在A类及以上中英文期刊上共发表28篇学术论文,其中外文论文16篇。




附论文摘要:
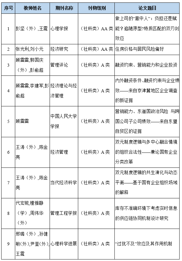
1.彭坚,王震.做上司的“意中人”:负担还是赋能?追随原型-特质匹配的双刃剑效应[J].心理学报,2018,50(02):216-225.
摘要:
传统观点认为,倘若下属能够达到领导心目中的理想标准(即追随原型),成为领导的"意中人",便容易在工作中获得资源,感到幸福。然而,在现实情境中,身为"意中人"的下属还可能面临着工作超载、身心受累的潜在威胁。基于工作要求-资源模型,本研究认为"做上司的意中人"既要付出代价又能受益,并提出一个追随原型-特质匹配的双刃剑模型。该模型包括远离幸福的负担之路和迈向幸福的赋能之路。基于132份两时间点的上下级配对数据,采用路径分析对理论模型进行检验,结果表明:当下属的追随特质契合领导的追随原型(成为领导的"意中人")后,下属既可能因为工作负担的增多而付出心理代价,出现高情绪枯竭、低情感承诺和低工作满意度;又可能因为自我效能的增强而收获工作幸福,表现为高工作满意度。以上结果能为管理员工幸福感提供一定的实践指导。
2.张光利,刘小元.住房价格与居民风险偏好[J].经济研究,2018,53(01):110-123.
摘要:
基于全国范围的调查数据和省级层面数据,本文实证分析了住房价格对居民风险偏好的影响,发现房价水平和房价上涨都显著提高居民的风险偏好。具体而言,在房价水平高、房价增幅大的地区,居民的主观风险偏好态度和客观风险偏好行为显著提高;当居民没有住房贷款、对房屋具有完全产权时,房价对居民的风险偏好影响更强;居民健康状况和拥有房屋数量对房价与居民风险偏好关系的调节效应相对较弱;区域性住房价格与居民股市参与度的关系,也进一步表明住房价格能显著提高居民的风险偏好。
3.顾雷雷,郭国庆,彭俞超.融资约束、营销能力和企业投资[J].管理评论,2018,30(07):100-113.
摘要:
因市场不完备性和信息不对称引起的企业融资约束是学术界长期关注的问题,但学术界较少从营销管理的角度分析如何缓解融资约束对投资的负面影响。利用国家统计局工业企业数据库的样本,本文对营销能力、融资约束和企业投资的关系进行了检验。回归结果表明,营销能力能够显著缓解企业融资约束对企业投资的负面影响。企业可以通过发挥营销能力与供应链上的合作者建立良好关系,获得商业信用,降低对信贷资金的依赖程度;企业可以通过发挥营销能力提升企业的品牌价值和市场地位,提升投资者和银行对企业的评价,增加企业的信贷资金获得。进一步的分析表明,在市场化程度更高、金融发展水平更低的地区,以及在竞争程度更激烈的行业,营销能力越能够缓解融资约束对投资的负面影响。一系列的稳健性检验均不改变上述结论。
4.顾雷雷,李建军,彭俞超.内外融资条件、融资约束与企业绩效——来自京津冀地区企业调查的新证据[J].经济理论与经济管理,2018(07):88-99.
摘要:
基于独特的京津冀地区企业调查数据和克服内生性的结构方程模型,本文对融资约束的成因及影响进行了实证分析。分析结果表明,企业自身条件和外部市场环境均对融资约束有重要影响,且企业自身条件对融资约束的影响更强。总的融资约束指标对企业绩效的影响不显著。在区分融资约束的不同维度后,本文发现,融资可得性提高显著促进了企业绩效提升,融资频率增加却降低了企业绩效,而融资获得速度(等待时间)对企业绩效没有统计上的显著影响。进一步的分析表明,无论是正规融资渠道,还是非正规融资渠道,上述结论仍然成立。利用多种政策提高企业的管理水平,改善企业的自身条件,是缓解融资约束的最有效办法。
5.顾雷雷.营销能力、东道国政治风险与跨国公司子公司绩效——来自东盟自贸区的证据[J].中国人民大学学报,2018,32(02):104-115.
摘要:
在企业的跨国经营过程中,市场营销活动对其经营结果将产生重要影响。基于2007—2016年东盟自贸区中跨国公司的财务数据和BVD数据库的政治风险调研数据,利用资源基础理论,关于跨国公司子公司营销能力对子公司绩效的影响及国家政治风险的调节效应的研究发现,跨国公司子公司营销能力对子公司绩效具有积极影响,国家政治风险将负向调节这一关系。通过主成分分析,从政治风险的10个指标可提取出执政效率、政治稳定和政治周期三个主成分。具体而言,在执政效率较低、处于政治周期的国家和地区,子公司营销能力对绩效的积极影响将被减弱;而在政治稳定性较差的国家和地区,这一负面调节效应不存在。因此,在进行跨国经营时,子公司应积极提高自身能力,并重视对东道国政治风险类别的区分,规避风险,发挥营销能力对企业绩效的促进作用。
6.王涛,陈金亮.双元制度逻辑的共生演化与动态平衡——基于国有企业组织场域的解释[J].当代经济科学,2018,40(04):75-83+127.
摘要:
明晰国有企业深化改革的内在驱动力及其作用机制一直是理论探索和实践认知的重要内容。现实中的国有企业生存在混杂了多重制度逻辑的社会经济环境中,不同制度逻辑间的差异化制度要求,在推动国有企业持续发展的同时,也带来了各种的冲突和挑战。在我国经济体制改革的历程中,市场经济制度逻辑和公共利益制度逻辑对国有企业的影响日益突出。研究发现,具有双元特性的市场经济与公共利益不是简单的线性替代或互补,而是会在国有企业组织场域发生复杂的动态交互,相互渗透并形成共生演化,且一直贯穿国有企业制度改革全过程。随着国有经济结构布局的逐步推进,市场经济和公共利益开始进入双元区间,并没有出现某一种制度逻辑占据绝对主导地位的局面,而是呈现出"融而不合"的"螺旋式"动态平衡。双元制度逻辑彼此间的张力是推动国有企业深化改革的核心动力,并通过持续的动态调整来使两者保持在双元区间,而不至于对改革活动产生破坏性冲击。与此同时,在国有企业组织场域也会形成最优特性——限类趋同,既满足双元制度逻辑的一致性要求,也能有效处理差异性要求,并对两者进行有效调和,从而推动国有企业深化改革的持续进行。
7.王涛,陈金亮.双元制度逻辑与多中心融合情境的组织合法性——兼论国有企业分类改革[J].经济管理,2018(8):38-54.
摘要:
合法性是制度环境与企业间作用的产物,能够增强企业生存和发展的可能性,尤其是对国有企业而言,具有合法性更是立足社会而存在的根本所在。然而制度环境中的市场经济和公共利益双元制度逻辑都会对企业施加制度压力,且彼此间存在复杂的动态交互,使得组织场域中的国有企业经常面临使命冲突的困境,容易出现合法性争议,并给未来的持续发展造成障碍。如何在双元制度逻辑动态交互的复杂制度环境下,准确理解合法性不仅是国有企业经营管理活动的重要内容,也是推进深化改革的现实需求。本文基于理论融合的思想,通过引入多中心性理论来强化对双元制度逻辑动态交互情境下合法性的认识,更为系统化的识别和解构双元制度逻辑间的关系,有效平衡组织场域中的制度趋同化与多样化,从而实现“分门别类”和“有机统一”。具体而言,双元制度逻辑内在的同质性会促进形成国有企业组织场域合法性要求的穹顶规则,内在的异质性则会导致组织场域发生分化,且每个场域单元都具有独特的合法性制度要求。在制度多中心性嵌套合法性要求的作用下,国有企业组织场域会出现限类趋同,要求国有企业必须满足特定的合法性要求才能进入不同的场域单元,这也是推动国有企业分类改革的内在动力。在国有企业深化改革的推进过程中,还会出现新的制度变迁,进而打破双元制度逻辑与企业间的平衡,并改变国有企业组织场域的结构和形态,为此国有企业需要采取切实有效的合法性战略来加以应对。
8.代宏砚,檀雅静,周伟华.库存不准确环境下考虑实时信息的供应链协同机制设计研究[J].管理工程学报,2018,32(02):228-239.
摘要:
RFID技术的发展使得实时信息的获取更加经济可行,利用RFID获得的实时准确的库存信息可优化订货决策,解决库存不准确问题。目前大多数相关研究仅考虑RFID获得数据的统计信息,没有考虑数据实时性带来的价值。少量文献将库存实时信息融入订货决策过程,但没有考虑供应链各参与方之间的博弈。本文旨在设计一个考虑库存实时信息的利益协同机制以最大化供应链整体利益。本文研究发现下游获取RFID带来的可见性收益(提供实时信息使供应链透明)将使上游的库存成本上升,而获取的预防性收益(结合其他技术减少库存不准确)将使上游的采购成本降低。在一定条件下,当下游放弃RFID的可见性收益而只获取预防性收益时,整体链条的利益可实现最大化。本文进一步利用夏普利值法对链条增加的利益按各方的溢价能力进行分配,确保协同机制的公平性和有效性。本文旨在通过深入分析RFID获取的实时信息对供应链成本和协同的影响,以更好地解决库存不准确问题,并指导RFID在供应链上的协同创新。
9.邢璐,孙健敏,尹奎,王震.“过犹不及”效应及其作用机制[J].心理科学进展,2018,26(04):719-730.
摘要:
以往管理学研究过度简化了概念间的关系,认为某一因素或实践所带来的收益能够"多多益善"。近年来,随着研究的不断深入,"过犹不及"效应(即倒U型关系)逐渐引起研究者关注。通过分析近5年(2013~2017)组织行为学领域中的44篇文献,本文首先将"过犹不及"研究主题归纳为相对稳定的个体特征、积极的工作感受与体验、工作情境和任务特征及群体构成特征四个主要类型。其次,将"过犹不及"的产生原因总结为"收益与损失的叠加效应"与"动机与能力(或机会)的交互效应",并在此基础上提出基于"单一机制变化"和"机制联动变化"两类调节变量作用机制。最后,对未来研究提出以下建议:(1)拓展研究主题、丰富研究层次,(2)理清"过犹不及"效应的背后机制,(3)结合情境因素探讨临界点位置,(4)明确"过犹不及"调节作用的理论基础,(5)完善抽样与研究设计。
10.于晓东,刘刚,梁晗.家族企业亲属关系组合与高效治理模式研究——基于中国家族上市公司的定性比较分析[J].中国软科学,2018(03):153-165.
摘要:
已有研究往往关注家族企业与非家族企业在公司治理方面的差别,而本文进一步关注包含不同亲属关系的家族企业治理模式上是否相同。借助定性比较分析的研究方法,本文基于亲属关系的视角归纳得出族长治理模式、远亲治理模式以及近亲治理模式等三种高效的家族企业治理模式,并阐述社会情感财富理论的分层化观点,强调不同亲属关系对于追逐社会情感财富等非经济目标的动机强度不同。在此基础上,提出可供未来研究检验的理论命题。
11.刘薇,向姝婷.高参与人力资源实践与员工学习的关系——个体—环境匹配的作用[J].经济管理,2018,40(01):109-122.
摘要:
组织层面情境因素对组织结果的有效性已经得到大量研究的证实。本研究的主要目的在于探索员工感知到的组织高参与人力资源实践对员工学习的影响作用,并提出个体与环境匹配的过程机制和边界条件。通过收集306组员工与领导的配对数据,研究发现,员工对个体与岗位匹配、个体与组织匹配的感受在高参与人力资源实践与员工学习的关系中起到中介作用:组织在管理过程中更多采取高参与性措施,员工感觉自身与岗位工作及组织的匹配程度越高,进而会在工作中表现出越多的学习行为。另外,领导对员工与岗位匹配、员工与组织匹配的评价在高参与人力资源实践与员工学习的关系中起到调节作用:对于领导认为与岗位和组织匹配程度比较低的员工,高参与人力资源实践与员工学习的相关性更为显著。本研究提出高参与人力资源实践作为整合性的管理系统,对员工的学习和发展具有重要促进作用,同时,通过个体对环境的感知进一步将组织层面的情境因素进行内化,对于岗位或者组织匹配程度较低的员工,促进作用更加明显。
12.袁德利,许为宾,陈小林,刘小元,刘广瑞.签字会计师-高管乡音关系与审计质量[J].审计研究,2018(02):113-121.
摘要:
本文拓展了关于会计师—CEO的同音关系有损审计质量的研究,把签字会计师—高管乡音关系细分为纯粹同音关系、纯粹同乡关系与同乡同音关系,剖析了三者对审计质量的影响机理。并以2008~2015年沪深A股上市公司2127个观测值为样本,检验了签字会计师—高管乡音关系的存在性、主导方、属地对审计质量的影响,研究发现:纯粹同音关系、纯粹同乡关系与同乡同音关系都有损审计质量,且损害程度依次增加;高管主导的乡音关系有损审计质量,而签字会计师主导的乡音关系有助于提高审计质量;与异地乡音关系相比,本地乡音关系损害审计质量的程度有所降低,乡音关系对审计质量的影响存在本地稀释效应。最后针对审计监管部门的审计质量治理工作提出了若干政策建议。
13.Qian,X., Wang, Y., & Zhang, G. (2018). The spatial correlation network of capital flows in china: evidence from china's high-value payment system.ChinaEconomic Review.
Abstract:
Using data from China's High-Value Payment System, this paper directly and precisely measures interregional capital flows in China and analyzes their spatial correlation. Using social network analysis methods, this study finds a spatial correlation network between interregional capital flows. The closeness of the network is strong and has a high stability. Different provinces exhibit different positions in the network. Beijing, Jiangsu, Shandong, Shanghai, and Zhejiang are at the relative core, while Qinghai, Xinjiang, Guangxi, Anhui, and Tibet are at the periphery. According to a block model, the eastern provinces belong to a bidirectional spillover block, the middle provinces are in a primary beneficial block, and the western provinces are in a net beneficial block. Based on a quadratic assignment procedure regression analysis, the paper concludes that geographical distance and differences in provinces' fixed asset investments, foreign direct in- vestments, and marketization levels are important factors that impact the spatial correlation of capital flows. The conclusions of this paper are significant for the formulation of a regional coordinated strategy in China.
14.Han,J., & Zhang, G. (2018). Politically connected boards, value or cost: evidence from a natural experiment in china.Accounting and Finance.
Abstract:
This study investigates the net effect of a politically connected board for a firm. Using a natural experiment in China - a regulatory change to forbid bureaucrats from sitting on the board of public firms - we address the causality of the net effect of a politically connected board by testing the market reaction of the shares of firm targeted by the regulatory change to the policy announcement. The stocks of firms with politically connected directors who are targeted by the regulatory change show on average a significantly positive abnormal return, which suggests that the agency cost effect of a politically connected director dominates the value effect. The result is robust to various model settings and to a matched sample using the propensity score methodology. Additionally, the announcement effect of the resignation of a politically connected director is significantly positive, and significantly higher than that of a non-connected director. Overall, our results suggest that the agency cost effect of a politically connected director dominates the value effect.
15.Gao,Y., Driouchi, T., & Bennett, D. J. (2018). Ambiguity aversion in buyer-seller relationships: a contingent-claims and social network explanation.International Journal of Production Economics, 200.
Abstract:
Negotiations between buyers and sellers (or suppliers) of goods and services have become increasingly important due to the growing trend towards international purchasing, outsourcing and global supply networks together with the high uncertainty associated with them. This paper examines the effect of ambiguity aversion on price negotiations using multiple-priors-based real options with non-extreme outcomes. We study price negotiation between a buyer and seller in a dual contingent-claims setting (call option holding buyer vs. put option holding seller) to derive optimal agreement conditions under ambiguity with and without social network effects. We find that while higher ambiguity aversion raises the threshold for commitment for the seller, it has equivocal effects on the buyer's negotiation prospects in the absence of network control. Conversely when network position and relative bargaining power are accounted for, we find the buyer's implicit price (or negotiation threshold) decreases (or increases) unequivocally with increasing aversion to ambiguity. Extending extant real options research on price negotiation to the case of ambiguity, this set of results provides new insights into the role of ambiguity aversion and network structures in buyer-seller relationships, including how they influence the range of negotiation agreement between buyers and sellers. The results also help assist managers in formulating robust buying/selling strategies for bargaining under uncertainty. By knowing their network positions and gathering background information or inferring the other party's ambiguity tolerance beforehand, buyers and sellers can anticipate where the negotiation is heading in terms of price negotiation range and mutual agreement possibilities.
16.LiuX. (2018). LRN 2016 SPECIAL – the antecedents and consequences of reduction within a supply chain collaboration orientation of CO2 emissions: evidence from China.International Journal of Logistics Research and Applications.
Abstract:
This paper explores the impact of a predisposition towards supply chain collaboration (SCC) on the reduction of CO2 emissions, along with its consequences, within the context of a growing recognition of green collaboration. The study draws upon three theoretical lenses, i.e. natural resource-based view (NRBV), resource dependence theory (RDT) and institutional theory. It conceptualises a research framework in which the underlying constructs are defined and the hypotheses postulated. The empirical investigation was undertaken in China, resulting in data pertaining to 167 companies compiled from a questionnaire survey and subsequently analysed using structural equation modelling. The research findings reveal a causal relationship between two orientations, i.e. SCC orientation and a firm’s CO2 emission reduction orientation, and SCC-led CO2 emission reduction and its impact on a firm’s performance. The study suggests that, in a ‘low-carbon’ business environment, firms can guarantee the engagement of an SCC-led CO2 emission reduction initiative towards broad environmental sustainability.
17.YanN., Tong T., & Dai H. (2018). Capital-constrained supply chain with multiple decision attributes: Decision optimization and coordination analysis.Journalof Industrial & Management Optimization.
Abstract: A Supply Chain Finance (SCF) system involving and a commercial bank and a capital-constrained retailer is designed in the imperfect capital market with non-zero bankruptcy costs. A decentralized borrower-lender game is analyzed, and the optimal centralized strategy is developed for SCF from the perspective of multi-attribute utility (MAU) maximization, including maximizing the expected profit and the service level, as well as minimizing the bankruptcy cost. Furthermore, we analytically and numerically explore the coordination condition for SCF and conclude that the bank financing scheme with a suitable combination of decision preferences can realize coordination, even super coordination. Through sensitivity analyses and numerical experiments, we discuss the impacts of the borrower's initial capitals on the upstream firm's pricing decision and dig out why he has incentives to support the retailer's choice of adopting SCF. The findings of this study reveal that the capital-constrained retailer would require more initial capital when maximizing MAU than maximizing the expected profit, and thus the equilibrium order quantity and the bankruptcy risk would also be higher. Moreover, based on a suitable combination of decision preferences, our proposed bank financing scheme can realize coordination, even super coordination.
18.Liu W., Xiang Z. (2018).The positive impact of guilt: How and when feedback affect employee learning in the workplace.Leadership & Organization Development Journal.
Abstract:
Purpose – A self-regulatory framework to explore the positive effects of negative emotions on proactive outcomes for employees is discussed. The purpose of this paper is to examine how and when employee feedback can facilitate feelings of guilt and result in positive learning behaviors in the workplace. Design/methodology/approach – The authors test the research model using data from field surveys based on a two-wave data collection from 176 employees. Participants completed two paper-based surveys with a time lag of one week. Findings – The results demonstrate that the feelings of guilt work as a mediator in the association between feedback and employee learning. As a specific negative emotion, guilt has a significant and positive impact on employee learning in the workplace. The findings also demonstrate that transformational leadership can make employees aware of the gap between expectations and their performance. Transformational leaders motivate guilty employees to engage in learning activities through the promotion of regulatory focus. Originality/value – This study contributes to the literature on emotions and employee learning in several ways. First, the study raises the association between feedback and employee learning through guilt in the workplace. Second, the study considers the boundaries for facilitating learning behaviors. Keywords – Transformational leadership, Regulatory focus, Feedback, Guilt, Employee learning in the workplace. Paper type – Research paper.
19.Liu W. (2018). High-involvementhuman resource practices, employee learning and employability.CareerDevelopment International.
Abstract:
Purpose – Although environmental factors at the organizational level are of importance for individual employability, very few studies have investigated how the practices an organization implements can facilitate employability. The purpose of this paper is to analyze how high-involvement human resources (HIHR) practices (i.e. recognition, competence development, empowerment, information sharing and fair rewards) influence employee learning, which contributes to employability. Design/methodology/approach – The data were collected from 288 pairs of employees and their direct supervisors in Chinese companies. In this study, we measure perceived employability from both employees and their direct supervisors. Structural equation modeling (SEM) analysis is conducted to test the hypotheses. Findings – The results indicate that employees’ perceptions of the HIHR practices of recognition, competence development, empowerment and information sharing are positively related to employee learning, and then facilitate self- and supervisor-ratings of employees’ employability. Practices of fair rewards have a negative effect on employee learning and employability. Originality/value –This study contributes to employability and human resource management literature in several ways. First, the study raises the association between different HIHR practices and perceived employability through employee learning. Second, the study considers both self-rating and supervisor-rating of employability to improve the effectiveness of the results. Keywords –Employability, Employee learning, High-involvement human resource practices. Paper type – Research paper.
20.Xu, K., Sun, L., Liu,J., & Wang, H. (2018). An empirical investigation of taxi driver response behavior to ride-hailing requests: a spatio-temporal perspective.PLoS ONE, 13(6).
Abstract:
Using data provided by a ride-hailing platform, this paper examines the factors that affect taxi driver response behavior to ride-hailing requests. The empirical investigation from a driver’s perspective is of great importance for ride-hailing service providers, given that approximately 40% of the hailing requests receive no response from any driver. To comprehensively understand taxi driver response behavior, we use a rich dataset to generate variables related to the spatio-temporal supply-demand intensities, the economic incentives, the requests’ and the drivers’ characteristics. The results show that drivers are more likely to respond to requests with economic incentives (especially a firm subsidy), and those with a lower spatio-temporal demand intensity or a higher spatio-temporal supply intensity. In addition, drivers are more likely to respond to requests involving rides covering a greater geographical distance and to those with a smaller number of repeated submissions. The drivers’ characteristics, namely, the number of requests received and the number of requests responded, however, have relatively little impacts on their response probability to the current request. Our findings contribute to the related literature and provide managerial implications for ride-hailing service providers.
21.Zheng, X., Sun, L.,& Tsay, A. A. (2018). Distribution channel strategies and retailer collusion in a supply chain with multiple retailers.Asia-Pacific Journal ofOperational Research (APJOR) , 35, 1850014.
Abstract:
Previous literature suggests that without regulations firms have incentives to collude by fixing price or reducing quantity. This paper sets up an infinitely repeated game to examine the interplay between the manufacturer’s channel strategy and the downstream retailers’ collusive behavior. The results show that the manufacturer can deter retailer collusion by strategically changing its channel strategy. This effect occurs when the discount rate (used to calculate the present value of future profits) is relatively large and the manufacturer’s direct selling efficiency is relatively high (i.e., the variable cost of direct selling is relatively low). With the deterrence of direct selling, retailers abandon collusion and “no collusion” is a win-win strategy for both levels in the supply chain. However, when the manufacturer is not efficient in direct selling or the discount rate is small, direct selling is not effective in deterring retailer collusion and the manufacturer is worse off. These findings provide insights into channel strategies and supply chain management.
22.Song, H., Lu, Q., Yu,K., & Qian, C. (2018). How do knowledge spillover and access in supply chain network enhance SMEs’ credit quality?.Industrial Management &Data Systems .
Abstract:
Purpose – The purpose of this paper is to understand how knowledge spillover and access in a supply chain network enhance the credit quality in supply chain finance (SCF) of small and medium enterprises (SMEs). Design/methodology/approach – Drawing on network theory and a knowledge-based view (KBV) of SCF, this paper proposes a theoretical model and tests it using survey data from a sample of 248 SMEs in China. Findings – The main finding is that both strong ties and dense ties within a supply chain network have positive effects on SMEs’ credit quality, and these effects are mediated by knowledge spillover and knowledge access. Interestingly, knowledge spillover is found to have a positive effect on knowledge access. Originality/value – This paper is the first to investigate the relationship between supply chain network and supply chain financing from a KBV. The proposed model captures the complexity in the interaction among different attributes of supply chain networks (i.e. strong ties and dense ties), different aspects of knowledge transfer (i.e. knowledge spillover and knowledge access) and SMEs’ credit quality in SCF. The results not only show the importance of SMEs’ supply chain networks to SMEs’ credit quality but also contribute to the understanding of the KBV in SCF. Keywords – Knowledge spillover, Supply chain finance, Knowledge access, SMEs credit quality, Supply chain network. Paper type – Research paper.
23.Yu H., Jack C., Luo N.,Qian C., & Chen Z. (2018). The role of the consistency between objective and perceived environmental uncertainty in supply chain risk management.IndustrialManagement & Data Systems .
Abstract:
Purpose – The purpose of this paper is to understand how the consistency between objective and perceived environmental uncertainty might affect supply chain flexibilities that cope with supply chain risk. Design/methodology/approach – This study adopted a case study of comparative fourcompanies in order to obtain an in-depth knowledge of the environmental conditions under which the companies implement different types of supply chain risk management (SCRM) strategies: logistics flexibility and relationship flexibility. Findings – The case analysis not only distinguished the different effects of objective and perceived environmental uncertainty on supply chain flexibility, but also established the propositions about the effects of the consistency between objective and perceived environmental uncertainty on logistics flexibility and relationship flexibility in SCRM. Originality/value – In principle, supply chain flexibility aims to cope with complex and turbulent environments. Yet, empirical findings about the effects of environmental uncertainty on supply chain flexibility are inconclusive. This study addressed this question by differentiating between objective and perceived environmental uncertainty as well as between logistics and relationship supply chain flexibilities. Keywords – Supply chain risk management, Consistency, Relationship flexibility, Perceived environmental uncertainty, Logistics flexibility, Objective environmental uncertainty. Paper type – Research paper.
24.Li, J., Fang, M.,Wang, W., Sun, G., & Cheng, Z. (2018). The influence of grit on life satisfaction: self-esteem as a mediator.Psychologica Belgica,58(1), 51-66.
Abstract:
Improving people’s life satisfaction has become an important goal for many individuals and societies. In this study we investigate how grit influences life satisfaction. We propose that individuals’ self-esteem mediates the relationship between grit and life satisfaction. Study 1, with a sample of 243 employees enrolled in a business training course, found that an individual’s grit was positively related to life satisfaction and that self-esteem fully mediated this relationship. In Study 2, with 218 full-time employees, self-efficacy, self-control, and self-consciousness were included as mediators, but they did not exceed the power of self-esteem in explaining the relationship between grit and life satisfaction. Implications, limitations and future research directions are discussed.
25.Gao Y., Driouchi T. (2018). Accountingfor ambiguity and trust in partial outsourcing: A behavioral real options perspective.Journal of Business Research.
Abstract:
Concerned with the hidden costs of outsourcing, this paper examines the role of ambiguity and trust in partial outsourcing decisions from the perspective of real options theory. We study pricing and quantity dynamics between an ambiguity averse vendor and a less (more) trusting client in a leader-follower framework with fixed timing. We find that a client's partial outsourcing quantity increases with the vendor's ambiguity if outsourcing is meant for cost-saving purposes. Meanwhile, the effect of trust on outsourcing quantity is jointly moderated by the vendor's ambiguity and quality of shared information forecasts when cost advantages are exaggerated. In terms of pricing effects, the vendor increases (decreases) their threshold with increasing ambiguity for long-term (short-term) contracts. These insights hold under the multiple-priors and worst-case ambiguity specfication. When Choquet ambiguity and rank-dependent utility are considered, more complex and subtle dynamics are obtained. Ambiguity has additional non-linear effects on outsourcing quantity due to heterogeneity in ambiguity preferences (seeking versus aversion) and probability weighting. The vendor's price not only increases (decreases) with increasing ambiguity-seeking for long-term (short-term) contracts, but also with ambiguity aversion when specific risk-return conditions are met. Trust effects are qualitatively similar under both ambiguity specifications.
26.Lin, S., & Wang, S. (2018). How does theage of serial entrepreneurs influence their re-venture speed after a business failure?.Small Business Economics, 1-16.
Abstract:
How does the age of serial entrepreneurs influence re-venture speed after a business failure? The prevailing notion is that the older the entrepreneur, the lower the likelihood of starting a re-venture. However, in real-world practice, many older entrepreneurs start to re-venture quickly after a business failure, and this phenomenon still cannot be explained by present research on the subject. This study takes the age of serial entrepreneurs, the failure loss and family support as the antecedent variables that affect re-venture speed. The direct impact of an entrepreneur’s age is also moderated by failure loss and family support. A total of 268 serial entrepreneurs with business failure experience located in the Bohai Economic Rim of China were included in the study. The results showed that the older the serial entrepreneur, the longer the time taken to start a venture again. Additionally, the larger the failure loss, the slower the re-venture speed. Finally, the relationship between a serial entrepreneur’s age and re-venture speed strengthens when the failure loss is large and weakens when family support is strong.
27.Song L., Jing L., & Rui H. (2018). Coping Humor of Entrepreneurs: Interaction between Social Culture and Entrepreneurial Experience. Frontier in Psychology. 2018.01449.
Abstract:
It is feasible to deal with the high pressures in entrepreneurship using humor. This paper studies the effect of interaction between entrepreneurs perception of social culture and entrepreneurial experience (including experience with entrepreneurial failure and current company performance) on coping humor of entrepreneurs with a sample of 171 entrepreneurs from Bohai Rim in China. Regression analysis revealed that entrepreneurs would be more likely to adopt coping humor when they perceived supportive social culture to entrepreneurship and had experienced entrepreneurial failure or when they perceived supportive social culture to entrepreneurship and had good current business. This study contributes to the literature of the theory of humor, the culture of entrepreneurship, and entrepreneurial failure.
28.Song L., & Steven S, (2018). The influence of exploration and exploitation on born globals’ speed of internationalization. Management Decision.
Abstract:
Purpose: The purpose of this paper is to investigate exploration and exploitation as antecedents to speed of internationalization in born global firms.
Design/methodology/approach: By using 150 born global firms in China, the authors demonstrate that the influence of exploration and exploitation on born globals’ speed of internationalization. The statistical method in this study is hierarchical regression model.
Findings: The results revealed that exploration has a negative effect on the internationalization of born global firms, whereas exploration does not. The interaction between exploration and exploitation has positive influence on born globals’ speed of internationalization.
Practical implications: The study helps entrepreneurs and managers to better understand how to achieve international entrepreneurship success and internationalization success.
Originality/value: This study makes a theoretical development of Internationalization speed, a core aspect of international entrepreneurship theory. First, this study contributes to theories on born globals’ speed of internationalization, which the authors redefined in the current study by using two approaches to measure the speed of internationalization of born global firms. Second, the study used exploration and exploitation as the two designated factors that are supposed to affect the speed of internationalization of born globals which contributes to the theoretical literature of international opportunity.
在著作成果方面,2018年以来共有8本著作出版,其中3本专著,1本编著,2译著和2本国家级教材。

3、学术交流和社会影响力不断增强
2018年以来学院成功召开了《数据驱动下的技能提升国际研讨会》,beat365官网beat365亚洲版官方网站客座教授、德国捷孚凯协会副总经理Dr. Andreas Neus、捷孚凯中国总经理周啓群先生、捷孚凯全球培训主管PhyllisMacfarlane女士、德高中国总经理齐梦然先生、市场总监申昕晨女士、车主邦创始人、董事长戴震先生、联合创始人兼CEO王阳女士特邀出席。beat365亚洲版官方网站院长王瑞华教授、党委书记葛建新教授、副院长林嵩教授、副院长于广涛教授出席了研讨会。来自捷孚凯中国的13位企业友人、beat365亚洲版官方网站20余位师生齐聚一堂,共同出席了本次研讨会。
在学术讲座方面,2018年上半年学院邀请国内外知名学者共举办了25场学术讲座。
在学生的学术交流方面,2018年上半年学院也有2名学生应邀参加国际性学术会议。
